再过3个多月,“准小一生”们就要进入小学了。有家长提问,这3个多月,怎么帮助孩子做好幼小衔接,为孩子即将升入小学一年级打下基础?
对此,上海市早教指导服务中心主任、特级教师茅红美表示,幼小衔接不等于“读、写、算”,孩子从幼儿变成小学生是一个循序渐进的过程,“罗马不是一天建成的”,幼儿园孩子也不是一天就能变成小学一年级学生。不论是家庭教育还是幼儿园提供的学习经验,累积能力才是最重要的。
上海市特级教师茅红美
面临幼升小,有家长咨询,幼儿园为何不顺应一些家长的诉求,在幼儿园大班阶段,增加读写算的内容呢?
茅红美认为,帮助儿童实现幼小衔接的平稳过渡,要从心理、思想、行为三方面着手,积累良好的学习习惯、生活能力,形成初步的规则意识、任务意识等,才是最为重要的。
茅红美介绍说,对于幼儿园幼小衔接活动,教育部先后出台过相关文件,如《3-6岁儿童学习与发展指南》强调,“要重视幼儿的学习品质。……要充分尊重和保护幼儿的好奇心和学习兴趣,帮助幼儿逐步养成积极主动、认真专注、不怕困难、敢于探究和尝试、乐于想象和创造等良好学习品质。忽视幼儿学习品质培养,单纯追求知识技能学习的做法是短视而有害的。”
教育部公布的《幼儿园工作规程》明确,“幼儿园不得提前教授小学教育内容,不得开展任何违背幼儿身心发展规律的活动。”
据悉,上海市也出台了一系列文件,要求幼儿园幼小衔接活动与小学学习准备期“综合活动”有机结合,《上海市幼儿园幼小衔接活动的指导意见》明确指出,“入学预备期”幼小衔接活动,重点围绕着“入学愿望”、“学习兴趣”、“学习与生活习惯”三个活动目标,来进行内容的设计与组织。
进入小学后,孩子需要自己独立完成许多事情,如根据冷热添减衣服、喝水、按课程表准备书包、系鞋带、下雨打伞、削铅笔等。除了自己的事情自己做外,孩子还要分担班级、学校里的一些劳动任务。
孩子的自理能力哪里来?
茅红美指出,孩子的自理能力来自于生活中的日积月累。在幼儿期,生活的过程就是学习的过程,幼儿的学习在其日常的吃、喝、拉、撒、睡、玩、交往、探究等活动中发生着,进行着。
因此茅红美建议,父母在日常生活中,要逐渐从幼儿园向小学的习惯靠拢,培养孩子良好的生活习惯、自理能力和家务劳动的能力。除了让孩子学会自己穿衣服、脱衣服、上厕所、刷牙洗脸等自理能力,还要做一些力所能及的劳动,如收拾玩具、摆放碗筷、扫地、抹桌子等。
茅红美说:“如果家里包办过多、缺乏锻炼,入学后孩子就有可能手忙脚乱,出现不会剥鸡蛋、上课尿裤子等囧事,影响孩子的情绪与状态。”
孩子在幼儿园里,不就是整天游戏玩耍吗?部分家长对幼儿园的认知是片面的。
可别小看了幼儿园中的游戏。茅红美说,游戏对儿童的意义,超乎想象:爱玩的孩子健康,会玩的孩子聪明,经常玩的孩子善于与人合作。
道理并不难理解。以“常玩的孩子善于与人合作”为例,茅红美解释说,孩子大都是自我中心的,但是孩子将来要与人合作,首先要摆脱自我中心,站在别人的立场上来思考问题,而恰恰是游戏能帮助孩子去摆脱自我中心,离开自己的立场,站在规则的立场上来协调关系、协调问题。“研究也发现,角色游戏对孩子上小学后的叙述能力、看图写话等有正面影响。”
孩子的入学准备,既要有好的身体与体能,又要学会与同学相处,更要有任务意识、规则意识等等,这些能力准备统统可以在游戏中萌芽与发展,为孩子提供幼小衔接所需要的“学习品质”。
茅红美指出,六七岁的孩子是'小一'新鲜人,正踏入一个新的人生阶段,心理学家艾瑞克森称之为“勤奋与自信”的阶段,此阶段孩子的发展要务是勤勉与自信心的养成,当孩子努力达成课业上、人际上所要求的各种能力,并得到正面的结果,孩子便会对自己产生信心。
“学校和家长必须采取正确的行动,关心孩子的情绪及心理上的反应,帮助孩子逐渐适应新的学习环境和接受新的挑战。”
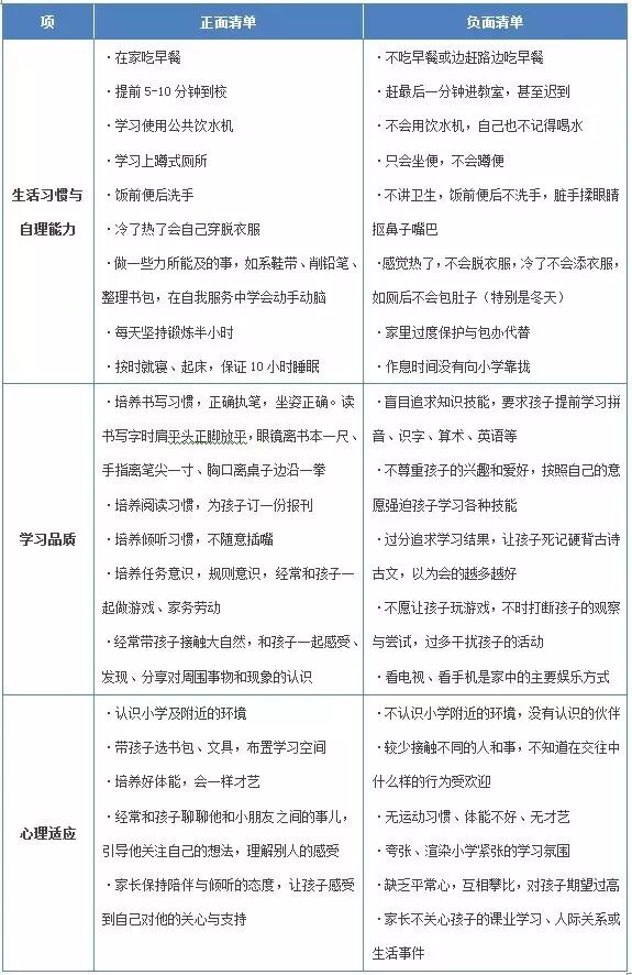
茅红美提供给家长们一个非常实用的表格,以正面清单和负面清单的形式,告诉广大家长,在培养孩子生活习惯与自理能力、学习品质、心理适应这三方面,应该做什么,以及应该避免做什么:
5.咨询地址如下:西安市莲湖路青年二巷药王洞160号(药王洞省教育厅对面)
| 上一篇:“六一”活动,家长怎能不参加? |
| 下一篇:2018年上半年中小學教師資格面試將舉行 |



